全国重点新闻门户网站
全国青年报官方网站
全国青年新闻工作者协会官方网站
日前,吉林省欣翔农牧业有限公司委托竞标代理人(吉林省德惠人)邹海波披露:今年4月,融通农业发展(沈阳)公司通过《中国融通电子商务平台》发布农安县永安乡隋家屯33000亩农用地对外招租《公告》竟然一场闹剧。 图为:4月16日,吉林省欣翔农牧业有限公司通过...
日前,吉林省欣翔农牧业有限公司委托竞标代理人(吉林省德惠人)邹海波披露:今年4月,融通农业发展(沈阳)公司通过《中国融通电子商务平台》发布农安县永安乡隋家屯33000亩农用地对外招租《公告》竟然一场闹“剧”。

图为:4月16日,吉林省欣翔农牧业有限公司通过中国建设银行向融通农业发展(沈阳)公司提供的中国农业银行账户汇入竞标保证金1394737元。
融通农业发展(沈阳)公司既然在《中国融通电子商务平台》走了招租竞标“程序”,那么,这场所谓竞标流程如何演变成竞标人望“标”兴叹的闹剧呢?

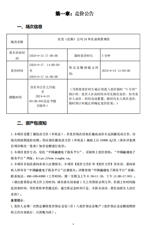
图为:融通农业发展(沈阳)公司通过《中国融通电子商务平台》发布土地招租公告(截取部分)
据吉林省欣翔农牧业有限公司委托参与竞标代理人邹海波提供的“农发(沈阳)公司24年农业租赁项目”公告载明:本项目设置了最低成交价(年租金),若竟价场次结束后最高出价未达到最低成交价,该场次将按照流拍处理。供应商在最低成交价(年租金)基础上以10000元/次(具体详见项目项目概况一览表)加价金额进行竞价。本项目竟价方式:依托“中国融通电子商务平台”,采取网上竟价招租。“中国融通电子商务平台"网址:https://www.ronghw.cn。本项目各包段意向承租人注册报名:本项目《竟价公告》和《竟价文件》发布后,意向承租人即可在“中国融通电子商务平台"注册报名。详情咨询“中国融通电子商务平台"客服。联系电话:400-189-8880(工作时间:周一至周五上午8:30-11:30,下午13:00-17:00)
融通农业发展(沈阳)公司发布吉林省农安县永安乡隋家屯33000亩招租《公告》后,立刻引起吉林省欣翔农牧业有限公司关注。
吉林省欣翔农牧业有限公司委托竞标代理人邹海波说:自2023年11月份听说农安永安乡有33000亩地对外出租,邹海波就多次去农安县永安乡实地勘察这片土地。
2024年4月15日,吉林省欣翔农牧业有限公司负责人亲自去农安县永安乡与招租项目负责人王景超见面,同时,并提交了竞标报名所需要的手续。
4月16日,吉林省欣翔农牧业有限公司通过中国建设银行向融通农业发展(沈阳)公司提供的中国农业银行账户汇入竞标保证金1394737元。
公告通知4月18号下午2点钟开始竟标,可是,到了18日竞标之时网站无法登陆。吉林省欣翔农牧业有限公司委托竞标代理人邹海波电话联系项目负责人王景超,王景超说,竞标延期到25日下午2点钟。就在25日下午2点钟,吉林省欣翔农牧业有限公司委托竞标代理人邹海波准时准备竞标,《中国融通电子商务平台》网站再次出现无法登陆状况,邹海波又联系王景超,这次,王景超说竞标又延期到4月30号了,4月30号下午2点,邹海波又登陆不上竞标网站,邹海波再一次联系项目负责人王景超,这一次,项目负责人王景超给出的答复令人瞠目结舌,他电话中说竞标取消了。吉林省欣翔农牧业有限公司竞标代理人邹海波问:为何取消竞标?项目负责人王景超说该项目已经走内部议价了。
吉林省欣翔农牧业有限公司委托竞标代理人邹海波说,她听到这个回复心里五味杂陈,吉林省欣翔农牧业有限公司围绕融通农业发展(沈阳)公司在对外招租《公告》流程兜兜转转折腾了几个来回,期间,还耗费了大量精力和财力,结局令人匪夷所思。
按照“农发(沈阳)公司24年农业租赁项目”公告标注:未成交竟租方所缴纳的保证金,在该招租项目结果公示后的10个工作日内退回。
那么,4月16日,吉林省欣翔农牧业有限公司通过中国建设银行向融通农业发展(沈阳)公司提供的中国农业银行账户汇入竞标保证金1394737元是否退回?
5月7日,吉林省欣翔农牧业有限公司委托竞标代理人邹海波证实:吉林省欣翔农牧业有限公司通过中国建设银行向融通农业发展(沈阳)公司指定账号汇入的竞标保证金1394737元至今没有退回。
据吉林省欣翔农牧业有限公司委托参与竞标代理人邹海波说她发现问题以后,拨打了50余次招标《公告》“业务监督”孟经理电话:“010-56897055”都无人接听。
截至发稿,还有多少个类似吉林省欣翔农牧业有限公司的企业在这场竞标招租程序中经历了竹篮打水一场空?(闻征)

原文来自今日头条:https://www.toutiao.com/article/7366399720081867315/
